欢迎登录唐高网!请
登录
或
免费注册
华人高尔夫门户
网站首页
|
|
联系我们
|
意见建议
|
企业服务
首页
新闻赛事
企业招聘
全国练习场
全国球场
专卖店
高球学堂
产业资讯
首页
>
全国球场
>
赛事报名
> 正文
烽火临冬,征战巅峰!2018正中会员锦标赛将拉开战幕
作者:2014bjgolfer
来源:唐高网
日期:2018-11-06
浏览
84
次
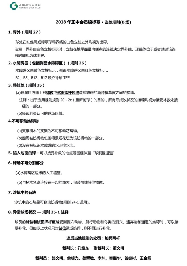
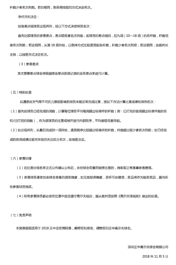
2018年正中会员锦标赛竞赛规程及比赛规则
烽火临冬,征战巅峰,2018正中会员锦标赛,期待您的莅临!
此文章来源于网络, 版权归原作者所有。
求职招聘
本周热门职位
更多>>
江苏南京钟山国际高尔夫俱乐部 - VIP接待球僮
湖南梓山湖文化旅游发展有限公司 - 高尔夫球童
君兰国际高尔夫俱乐部 - 机修工
君兰国际高尔夫俱乐部 - 高尔夫会服及销售专员
湖南梓山湖文化旅游发展有限公司 - 高尔夫教练
湖南梓山湖文化旅游发展有限公司 - 机修
名企招聘
更多>>
北京鸿华国际高尔夫俱乐部 - 草坪养护工
苏州汇众体育休闲有限公司 - 练习场服务员
江苏盐城金瀚高尔夫学院 - 职业教练
江苏南京钟山国际高尔夫俱乐部 - VIP接待球僮
北京尼克劳斯俱乐部 - 球童培训主管
君兰国际高尔夫俱乐部 - 高尔夫会服及销售专员
武汉汇佰川体育文化发展有限公司 - 高尔夫教练
广州仙村金立高尔夫体育发展有限公司 - 总经理
湖南梓山湖文化旅游发展有限公司 - 高尔夫球童
湖南顺天旅游投资开发有限公司 - 出发员
最新招聘
更多>>
北京鸿华国际高尔夫俱乐部 - 草坪养护工
苏州汇众体育休闲有限公司 - 练习场服务员
江苏盐城金瀚高尔夫学院 - 职业教练
江苏南京钟山国际高尔夫俱乐部 - VIP接待球僮
北京尼克劳斯俱乐部 - 球童培训主管
君兰国际高尔夫俱乐部 - 高尔夫会服及销售专员
武汉汇佰川体育文化发展有限公司 - 高尔夫教练
广州仙村金立高尔夫体育发展有限公司 - 总经理
湖南梓山湖文化旅游发展有限公司 - 高尔夫球童
湖南顺天旅游投资开发有限公司 - 出发员