欢迎登录唐高网!请
登录
或
免费注册
华人高尔夫门户
网站首页
|
|
联系我们
|
意见建议
|
企业服务
首页
新闻赛事
企业招聘
全国练习场
全国球场
专卖店
高球学堂
产业资讯
首页
>
全国球场
>
新闻公告
> 正文
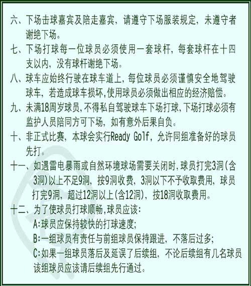
安徽黄山高尔夫球场-打球规定
作者:zhang
来源:唐高网
日期:2010-12-27
浏览
6
次
此文章来源于网络, 版权归原作者所有。
求职招聘
本周热门职位
更多>>
君兰国际高尔夫俱乐部 - 高尔夫会服及销售专员
湖南梓山湖文化旅游发展有限公司 - 高尔夫球童
湖南梓山湖文化旅游发展有限公司 - 高尔夫教练
君兰国际高尔夫俱乐部 - 机修工
北京参见号咨询有限公司 - 喷灌技工
湖南梓山湖文化旅游发展有限公司 - 机修
北京参见号咨询有限公司 - 安保
广州仙村金立高尔夫体育发展有限公司 - 草坪总监
名企招聘
更多>>
协和高尔夫(上海)有限公司 - 运作部-出发员
苏州汇众体育休闲有限公司 - 练习场服务员
北京鸿华国际高尔夫俱乐部 - 草坪养护工
江苏盐城金瀚高尔夫学院 - 助理教练
广州仙村金立高尔夫体育发展有限公司 - 草坪总监
浙江杭州江滨一号高尔夫练习场 - 人事行政经理
上海乐挥体育发展有限公司 - 高尔夫助理教练
北京参见号咨询有限公司 - 安保
江苏南京钟山国际高尔夫俱乐部 - VIP接待球僮
北京尼克劳斯俱乐部 - 球童培训主管
最新招聘
更多>>
协和高尔夫(上海)有限公司 - 运作部-出发员
苏州汇众体育休闲有限公司 - 练习场服务员
北京鸿华国际高尔夫俱乐部 - 草坪养护工
江苏盐城金瀚高尔夫学院 - 助理教练
广州仙村金立高尔夫体育发展有限公司 - 草坪总监
浙江杭州江滨一号高尔夫练习场 - 人事行政经理
上海乐挥体育发展有限公司 - 高尔夫助理教练
北京参见号咨询有限公司 - 安保
江苏南京钟山国际高尔夫俱乐部 - VIP接待球僮
北京尼克劳斯俱乐部 - 球童培训主管