第二批全国高尔夫球场等设施向青少年和老年人优惠开放案例
各有关单位、社会各界人士:
自中高协关于全国高尔夫球场等各级各类设施向青少年和老年人免费开放的倡议书发布以来,各单位踊跃来稿来电,介绍其向青少年和老年人优惠开放的案例,为协会了解行业发展状况,制定行业发展政策,提供了丰富的参考材料。
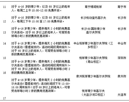
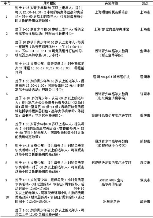
第一批典型案例发布后,引起广泛反响,很多单位陆续发来更多材料。其中,深圳市衡泰信科技有限公司积极响应倡议,协调了17家合作单位对于青少年和老年人优惠开放。现公布第二批典型案例名单,并在协会官网和合作媒体上予以发布。名单及具体措施如下:
希望以上单位的实践探索能够给全行业带来启发,并促进高尔夫球运动的进一步发展。欢迎各单位继续投稿,我协会将陆续发布收到的典型案例。
特此公告。
自中高协关于全国高尔夫球场等各级各类设施向青少年和老年人免费开放的倡议书发布以来,各单位踊跃来稿来电,介绍其向青少年和老年人优惠开放的案例,为协会了解行业发展状况,制定行业发展政策,提供了丰富的参考材料。
第一批典型案例发布后,引起广泛反响,很多单位陆续发来更多材料。其中,深圳市衡泰信科技有限公司积极响应倡议,协调了17家合作单位对于青少年和老年人优惠开放。现公布第二批典型案例名单,并在协会官网和合作媒体上予以发布。名单及具体措施如下:
希望以上单位的实践探索能够给全行业带来启发,并促进高尔夫球运动的进一步发展。欢迎各单位继续投稿,我协会将陆续发布收到的典型案例。
特此公告。
此文章来源于网络, 版权归原作者所有。

