关于中国青少年高尔夫球大师赛等赛事承办运营商中标公示
中高协字〔2018〕444号
根据《中高协关于举办2019年主办赛事招标会议的通知》的要求,我协会组织并完成了中国青少年高尔夫球大师赛等赛事承办单位的公开招标、议标工作,现将有关事宜公示如下:
一、截止2018年12月7日,共有德世界体育(北京)有限公司等10家单位投标,经初审,各投标单位符合招标公告的要求。
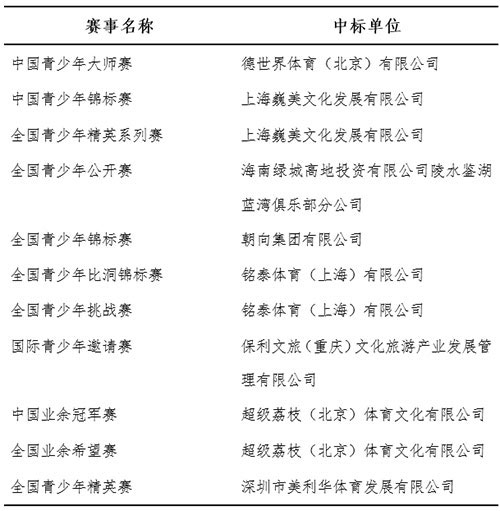
二、我协会于2018年12月21日在中国高尔夫球协会举行了本次招标会,经过演讲、答辩、提问等程序,确定以下单位获得2019年中高协主办赛事承办权:
三、公示期为从即日起5天。在公示期间内,如对评标结果有异议,可向招标人或有关部门反映或举报有关情况。公示截止之日后举报内容将不影响评标结果。举报材料应当包括投诉人的名称、地址及有效联系方式、举报事项的基本事实、相关请求及主张、有效线索和相关证明材料等。
联系人: 黎海龙
联系电话:010-87181802
联系邮箱:lihailong@golf.org.cn
此文章来源于网络, 版权归原作者所有。

