8000元/2周 2016香山国际高尔夫学院夏令营
作者:2014bjgolfer 来源:唐高网 日期:2016-06-02
浏览 3 次

一、地点:香山国际高尔夫球会练习场。
二、时间:
第一期:7月19日--7月29日
第二期:8月2日--8月12日
第三期:8月16日--8月26日(每周二至周五)每两周为一期。
三、参加人群:6——18岁,每期仅限20人。
四、收费标准:每期每人8000元 每两周为一期 / 两期每人15000元
五、教练介绍:
Peter,英国PGA教练
1997,1998 Longniddry高尔夫俱乐部青年冠军
1996,1997 Castlepark高尔夫俱乐部青年冠军
1997Newbattle青年公开赛冠军
1997洛锡安区青年锦标赛冠军
1997洛锡安区高尔夫协会功绩排名第七
1996-1998代表洛锡安区东部和洛锡安区高尔夫协会
1996-1998在众多的青年公开赛中名列前茅
2006-2012 在苏格兰塔坦尔各项巡回赛中名列前茅Ping认证球杆订做师
2007.1 SGU 3级高尔夫训练 拉格斯
2002-2006 伯明翰大学 职业高尔夫协会文凭
学院教学主管 骆文龙
2005年毕业于北辰高尔夫学院,有十多年的高尔夫教学经验。
2009年荣获北京业余公开赛冠军
现担任cctv高尔夫频道解说嘉宾
教学特点:切杆 推杆 沙坑 短杆打法。
教学理念:让学员通过专业有效的训练方法 得到最快的提高 不放弃每一次挥杆。
李璐:
CLPGA中国职业球员,中国高尔夫协会中级教练员、中国高尔夫国家集训队领队
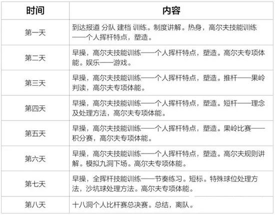
六、日程安排
每天九点把队员送到球场下午五点准时接队员。

注:学院会根据不同课程安排专项教练上课
电话:13552008202
地址:北京市海淀区闵庄路108号
此文章来源于网络, 版权归原作者所有。