1800元/月 2018连云港花果山高尔夫夏令营开班
花果山高尔夫教学中心让您的孩子从容的挥杆,优雅一生。
二、非队员3800元/人/月
费用包含:
1、高尔夫职业教练教学费用
2、练习球费
3、打球费用
4、午餐费用
5、客房费用
夏令营最后一天将给每位参加营训的队员颁发江苏省花果山青少年培训基地证书
此证书可获得基地每年选拔队员的优先权
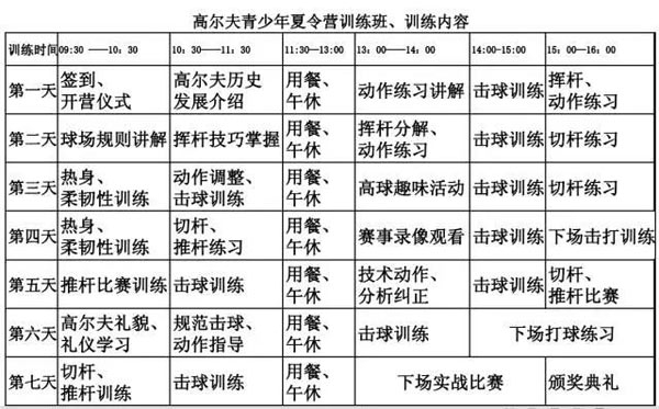
课程安排
报名咨询:
李宏达15961393939
尹德涛18061380893
朱洪宇18661260020
球队专业教学团队介绍
基地主管负责人:李宏达
教练: 朱洪宇
领队: 尹德涛
后勤保障:吴婷
报名条件:5---17岁青少年
开班日期:7月15日至8月15日
费用明细
一、青少年代表队队员1800元/人/月二、非队员3800元/人/月
费用包含:
1、高尔夫职业教练教学费用
2、练习球费
3、打球费用
4、午餐费用
5、客房费用
夏令营最后一天将给每位参加营训的队员颁发江苏省花果山青少年培训基地证书
此证书可获得基地每年选拔队员的优先权
课程安排
报名咨询:
李宏达15961393939
尹德涛18061380893
朱洪宇18661260020
球队专业教学团队介绍
基地主管负责人:李宏达
教练: 朱洪宇
领队: 尹德涛
后勤保障:吴婷
此文章来源于网络, 版权归原作者所有。

